
上回说到项目经理授权后的第一步动作,将需求转化为了具体的任务。但是光有任务还远远不够。对于任务还需要有一个大致的估算,这是在具体活动出现前的估算。明确任务层级的关键路径。通过任务估算和关键路径,可以获得项目里程碑。
所以第二步动作是在任务的基础上制定粗略的计划。当前我们手头上有以下信息:
1. 项目章程
2. 大而粗的项目时间节点
3. 干系人列表
4. 工作分解结构 (WBS)
5. 工作分解结构词典
6. 项目范围说明书
7. 需求管理计划
8. 需求跟踪矩阵
而做完第二步还将得到基于WBS的工时估算,项目的关键路径以及项目里程碑。大致的流程如下:

《一》工时估算
这步的输入是工作分解结构,而输出是基于工作分解结构的工时估算。
对于一个项目来说,工时估算一般会有三次,
第一次发生在投标之前,需要估算项目成本。
第二次发生在项目启动会议之前,主要用于制定项目里程碑。
第三次会在启动会议之后,用于制定项目计划。
区别在于详细程度逐次递增。第一次是非常粗略的估算,可能是基于历史数据,也有可能是拍脑门得出的结果。第二次是在任务明确的基础上的估算,精度会上升很多。第三次是基于活动的估算,此时的估算是项目计划的基础,需要非常精确,一般推荐三点估算方式进行。如果今后遇到项目需求变更,也需要使用三点估算进行估算。
现在回到基于工作分解结构的估算上来,对于此时的估算,多数使用的是基于历史经验,历史数据的类比。如果做房屋装修,对于项目经理来说,基本明白粉刷墙壁,铺设地板,排布电线水管等等工作大致需要的时间。这些都是从历史经验上类比而来。
也许你会说那不是很不精确吗?的确,在这个阶段的估算并非十分精确,也没有必要。原因在于:
1. 此时的项目需求也是比较粗略的,具体需求细节并未确定。
2. 项目资源并没有明确,也就是说,在什么阶段需要什么样的资源,资源的个数都么有最终确定。
项目管理三角形中两项要素都存在变数。自然此时的估算带有大的误差是可以理解的。
那么这样一个不精确的估算的意义是什么呢?
在于被否定,被更新,逼近真实的情况。
这就好比定位一样,当要找一个人的时候,起先定位到他在中国,那就不会去美国找。而随着时间的推移,发现他在中国上海,那就不会去南京找。最后发现他在中国上海的外滩,那就不会去外滩找。
估算也一样,随着需求的明确和深入,对于估算的也随之越来越准确。即使之后的估算推翻了之前的,这种情况经常会有,但是至少因为之前的估算,任务得以继续,不会举步不前。
于是在完成估算之后,对于每一个任务都有一个完成工时的估算。
《二》明确关键路径
同样的,工作分解结构中把任务进行了系统的罗列,基于他,可以产生项目关键路径。
对于任务,可以分为两种,一种和其他任务没有关联,相对独立。另一种需要以完成其他任务为条件。对于第一种任务,只需要安排人做完成即可。而对于第二种任务,就需要根据其前置条件,制定任务拓扑图。
在这个阶段,需要将工作分解结构中所有任务,都放置到拓扑图上去。如果两个任务有关联,需要标明之间关系。比方说粉刷墙壁的任务需要在水泥干后才能开始,那么在这两个任务上就需要有带方向的箭头标明先后关系。
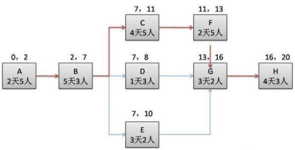
下图为关键路径拓扑图的一个例子:

方块内为任务,以及需要的工时,连线标明任务的关系。
当把所有任务都罗列到拓扑图中去之后,需要计算每条线路的时间,而时间最长的那条代表项目完成的最短时间,即项目的关键路径。
值得注意的是,随着项目的变化,需求的变化,资源的变化,关键路径是会发生变化的。这需要项目经理时刻对于项目有个整体的把握,尤其在关键路径上。
关键路径的变化代表着工期的变化。并不是所有任务的延期都会造成项目交付的延期。但是关键路径上任务的延期,必然造成交付的延期。
《三》确定项目里程碑
当经过工时估算和关键路径确认之后,我们得到了每个任务的工时以及任务和任务之间的关系。同时在工作分解结构中,对于任务有了阶段层级的归类。这在账户编码中可以体现见下图:

在1.x这个层级1.1.1与1.1.2必然都属于需求评估阶段,而 1.1.1和1.2.1,必然不属于同一阶段,因为评估和开发不会混在一起。
所以根据不同的账户编码,可以将任务归类,而归类的粒度可以根据账户编码得以控制。
于是在关键路径拓扑图中,可以加上账户编码。从中根据需要的粒度,提炼出各个阶段所需要的时间。
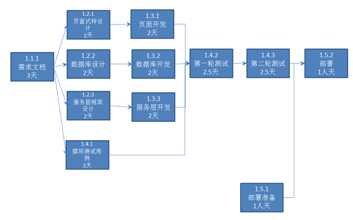
拿软件开发举个例子,对于一个完整的项目,会有如下的工作分解结构:

这里不妨做一个资源的假设,即我有一个BA做需求文档,有一个资源做页面设计,一个资源做数据库设计以及一个资源做服务层设计,相应的,设计人员兼顾开发。有一个测试,以及一个资源专门负责部署。
对应的关键路径拓扑图:(下图的关键路径看出来了吗?是 1.1.1 -> 1.4.1->1.4.2->1.4.3->1.5.2 哦)

于是得到了以下结论:
需求分析: 5天
设计: 2 天
开发: 2天
测试: 15天
部署:1天
结合最开始的大而粗的项目时间节点,获取客户要求的交付日期,倒推各阶段的开始结束时间。如客户要求11月30日交付。那么可以得到如下结论:
部署: 开始时间 11月30号,结束时间 11月30号
测试时间:开始时间 11月9号,结束时间 11月29号
开发时间:开始时间 11月13号,结束时间 11月15号
设计时间:开始时间11月9号,结束时间 11月10号
需求分析时间:开始时间11月2号,结束时间11月8号
从而得到了各个里程碑时间。
最后,还需要和当前客观情况进行对比。问问自己,可行吗?显然如果今天是11月13日,这个计划是不可行的。按照当前资源来说,需要在 11月2号开始需求分析。实际上是13号。于是在不更改交付日期的前提下,需要增加资源。
大致方案如下,增加为2个BA,缩短需求分析的时间为3天。开发人员不变,测试人员增加为2人。于是对应的拓扑图发生了变化,关键路径也发生了变化(1.1.1->1.2.1->1.3.1->1.4.2->1.4.3->1.5.2)

于是再次根据交付时间倒退里程碑得到如下:
部署: 开始时间 11月30号,结束时间 11月30号
测试时间:开始时间 11月20号,结束时间 11月29号
开发时间:开始时间 11月21号,结束时间 11月22号
设计时间:开始时间11月17号,结束时间 11月20号
需求分析时间:开始时间11月14号,结束时间11月16号
这个计划按照当前是11月13号的情况下,是可行的了。于是我们得到了项目的里程碑。
本文来源 网站,文章版权归原作者及原出处所有,内容为个人观点,并不代表本站赞同其观点和对其真实性负责,本站只提供参考并不构成任何投资及应用建议。我们已经尽可能的对作者和来源进行了通告,如有异议请及时联系我们,我们将根据著作权人的要求,立即更正或者删除有关内容。
本文内容为作者个人观点,OILUP仅提供信息发布平台